容积率低于1.2,梁溪科技城新添一级高品质住区
2025-09-29 16:25:22 无锡房地产市场网
9月9日,无锡挂牌9宗宅地,梁溪区占据4幅。其中,位于梁溪区广石路与广滨南路交叉口西南侧的XDG-2025-40号地块起始楼面价最高,达到18000元/㎡。
随着梁溪科技城首个第四代住宅确定开工日期,这幅同样位于梁溪科技城核心的土地以“一级高品质住区”的规划建设要求面世,继续描绘未来梁溪科技城高品质住区的面貌。

地块基本信息
XDG-2025-40号地块位于梁溪区广石路与广滨南路交叉口西南侧,土地面积为39207.9㎡,容积率>1.01且≤1.2,核定建筑面积>39600㎡且≤47049.4㎡,建筑密度≤30%。该地块为纯居住地块,起始楼面价18000元/㎡。
地块规划建设指标
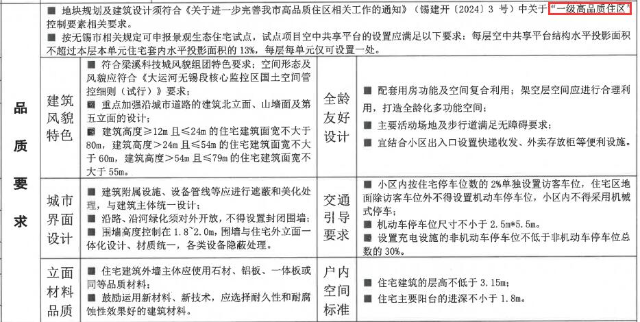
按照要求,XDG-2025-40号地块为“一级高品质住区”,其建筑风貌特色需符合梁溪科技城风貌组团特色要求。
建筑高度方面,要求住宅建筑≥12m(4层),≤79m;非住宅建筑≤24m。

建筑特色风貌方面,要求建筑高度≥12m且≤24m的住宅建筑面宽不大于80m,建筑高度>24m且≤54m的住宅建筑面宽不大于60m,建筑高度>54m且≤79m的住宅建筑面宽不大于55m。
户内空间标准上,住宅建筑的层高不低于3.15m,住宅主要阳台的进深不小于1.8m。
地块周边配套
交通配套:地块紧邻地铁1号线庄前站,可一站换乘4号线,双地铁交汇;另有江海东路、凤翔快速路等主干道,便捷通往无锡各大核心板块。
商业配套:3公里内享受悦尚奥莱、梁溪圆融广场等商业配套。另外,朝阳农产品市场、苏南农副产品城北市场等紧邻地块,日常生活所需的供给十分丰沛。
教育资源:地块周边的连元街小学蘅芳分校已经启用。同时,距离地块不远还规划有科技城规划第一初中(暂定名)及市一中梁溪分校。

医疗配套:梁溪科技城的医疗配套主要依靠无锡市第二人民医院北院以及第五人民医院。
地块开发价值
地块位于梁溪科技城核心区域,未来将培育企业龙头,打造以数字经济为核心的产业集聚地,吸引高净值人才涌入,实现“产城人”融合发展。
日前,梁溪科技城首个第四代景观生态住宅国际社区确定开工日期为11月30日。该项目拟新建27栋4-10层低密住宅。该项目所属地块为刘潭B、C地块,容积率低于1.2,成交楼面价为18000元/㎡。这个项目的开工标志着梁溪科技城在“产城人”融合发展上迈出关键一步。

刘潭B地块规划图

刘潭C地块规划图
目前地块周边仅刘潭B、C地块一个项目,有了该项目的高品质开端,XDG-2025-40号地块将同样融入品质大社区的规划中,并成为先头部队。
