多地鼓励现房销售试点,房企如何调整应对?
2023年1月17日,在全国住房和城乡建设工作会议上,住建部相关领导提出“有条件的可以进行现房销售,继续实行预售的,必须把资金监管责任落实到位,防止资金抽逃,不能出现新的交楼风险”,随后广东、山东、四川、安徽、河南等地积极反应,并开始推行现房销售试点。
2月16日,碧桂园集团总裁莫斌在公司集团2023年度工作会议表示,未来现房销售一定是大势所趋。2023年以来,面对“现房”营销方式的不断迭代,房企应如何调整开发节奏?
准现房提前交付,自带营销属性
在政策倡导现房销售前,部分房企已开始尝试基于“现房”的营销手段以赢得购房者信心。目前,市场上常用的“现房营销”手段主要包括准现房提前交付、库存现房让利出售、期房交楼保证等,但据监测来看,效果各异。
为获得消费者认可,较多项目加快工期提前交付,甚至为后续项目赢得市场空间。项目提前交付不仅能真实展现产品品质,也有利于项目所在市场的口碑打造以及品牌宣传。
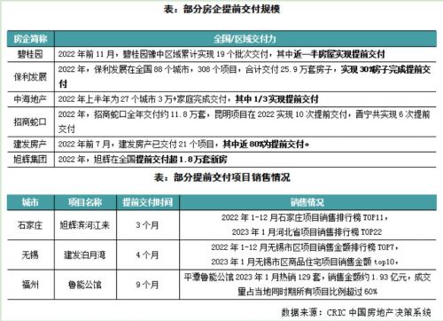
根据克而瑞监测数据显示,在之前疫情散点多发的情况下,保利、碧桂园、中海、招商、建发、旭辉等房企在重点地区实现了不同程度的提前交付,支撑了购房者信心,如2022年保利发展全国交付房产25.9万套,其中30%房子完成提前交付,旭辉集团提前交付1.8万套,占全国交付总量的1/5。
从效果来看,项目的提前交付力是企业最直接的品牌、品质宣传方式。如无锡的建发泊月湾、福州平潭鲁能公馆、石家庄旭辉公元等地产项目在提前交房后,或在持续销售期保持了良好市占率,或实现了显著的市场营销效果。

库存现房是企业已竣工、但未销售而产生的现房,通常存在楼层、户型或其他方面的问题,导致产品无人购买形成库存积压,因此在这类现房营销过程中多以折扣让利、特价房、买房送车位等形式为主,据克而瑞监测,2023年已有多家房企“以价换回款”以减轻房企库存压力。
从效果来看,库存现房以促去化为主要目的,由于产品上存在硬伤,小幅让利效果有限,企业仍需给出更大诚意。
期房的“交付、去化”两手都要抓
当前,期房依然是房地产销售的主流。因为期房并不具备现房“所见即所得”的真实体验,还存在烂尾、货不对版等风险。为缓解购房者对项目烂尾、暴雷的焦虑,不少开发商会提出在项目交付前“0首付”“0月供”的活动。
具体来看,在首付环节,首付分期是开发商常用的首付营销方式,在实操层面经常与低比例首付配合使用,一定程度上能起到增加到访、成交转化的效果,但由于低比例首付、通过第三方对首付进行分期的方式并不合规,叫停、辟谣甚至处罚常有发生,这对企业并不利。
在月供环节,开发商垫付月供是近期常见的变相折扣手段,虽然没有明令禁止,但要求变相折扣力度不能超过当地备案价的调整幅度,否则项目也面临叫停、处罚风险。尽管这类营销活动出发点是好的,但建议企业在实操过程中仍要避免进入“灰色地带”。
总体而言,政府、市场对现房销售十分关注,但要全行业实现真正意义上的现房销售仍有很长路要走。目前,通过提前交付手段,最能推动地产项目去化,但提前交付不仅仅是简单加快项目建设进度,仍需要对现金流进行合理规划、对建造流程具体环节进行良好把控,以及加强营销节奏的合理铺排,才是房企需要重点考量的内容。
建议房企现阶段可集中资源加速优质项目工程进度,提前交付赢得市场信心,以此促进资金回笼。
